Product Summary
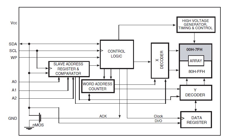
The IS34C02B-2DLI is an electrically erasable PROM device that uses the industry-standard I2C communication protocol. The IS34C02B-2DLI contains a non-volatile memory array of 2,048-bits (256K x 8 bytes), and is further subdivided into 16 pages of 16 bytes each for Pagewrite mode. The device operates over the voltage range of 1.7V to 3.6V to satisfy the voltage requirements of DDR2, DDR1, and many other specifications. In normal Read or Write operations, a master device communicates with the EEPROM via the two wires Serial Clock and Serial Data. During application system boot-up, it may be necessary to read out the contents of the IS34C02B-2DLI that pertain to the configuration of a DRAM module. If the module manufacturer wishes to safeguard this memory content, the first half of the array can be write-protected with either a permanent or reversible software command, or the entire array can be writeprotected with the WP input pin. The IS34C02B-2DLI has three address pins, allowing up to eight devices (or memory modules) to be uniquely accessible in a system. To minimize board real-estate, IS34C02B-2DLI is available in two space-saving packages: TSSOP(8), and DFN(8). All these features make the device ideal for use as a Serial Presence Detect (SPD) EEPROM in various types of memory modules.
Parametrics
IS34C02B-2DLI absolute maximum ratings: (1)VS Supply Voltage: -0.5 to +6.5 V; (2)VP Voltage on Any Pin: -0.5 to Vcc + 0.5 V; (3)TBIAS Temperature Under Bias: -55 to +125 ℃; (4)TSTG Storage Temperature: -65 to +150 ℃; (5)IOUT Output Current: 5 mA; (6)fSCL SCL Clock Frequency: 0 to 400 KHz.
Features
IS34C02B-2DLI features: (1)16-Byte Page Write Buffer: Partial Page-writes permitted; (2)Low Power CMOS Technology: Active Current less than 3 mA (3.6V), Standby Current less than 1 μA (1.7V), Standby Current less than 2 μA (3.6V); (3)Low Voltage Operation: IS34C02B-2: Vcc = 1.7V to 3.6V; (4)Random or Sequential Read Modes; (5)Filtered Inputs for Noise Suppression; (6)Self timed Write cycle (5ms max.; (7)High Reliability Endurance: 1,000,000 Cycles, Data Retention: 40 Years; (8)Industrial temperature range; (9)8-pin TSSOP and DFN (leadless array); (10)Lead-free available.
Diagrams

| Image | Part No | Mfg | Description | ![]() |
Pricing (USD) |
Quantity | ||||
|---|---|---|---|---|---|---|---|---|---|---|
![]() |
![]() IS34C02B-2DLI-TR |
![]() ISSI |
![]() EEPROM 1.7V 2Kb Industrial Temp |
![]() Data Sheet |
![]() Negotiable |
|
||||
| Image | Part No | Mfg | Description | ![]() |
Pricing (USD) |
Quantity | ||||
![]() |
![]() IS34C02-2GI |
![]() ISSI |
![]() EEPROM 1.8V 2Kb Industrial Temp |
![]() Data Sheet |
![]() Negotiable |
|
||||
![]() |
![]() IS34C02-2GLI |
![]() ISSI |
![]() EEPROM 1.8V 2Kb Industrial Temp |
![]() Data Sheet |
![]() Negotiable |
|
||||
![]() |
![]() IS34C02-2ZLI |
![]() ISSI |
![]() EEPROM 1.8V 2Kb Industrial Temp |
![]() Data Sheet |
![]() Negotiable |
|
||||
![]() |
![]() IS34C02-2ZLI-TR |
![]() ISSI |
![]() EEPROM 1.8V 2Kb Industrial Temp |
![]() Data Sheet |
![]() Negotiable |
|
||||
![]() |
![]() IS34C02B-2DLI-TR |
![]() ISSI |
![]() EEPROM 1.7V 2Kb Industrial Temp |
![]() Data Sheet |
![]() Negotiable |
|
||||
![]() |
![]() IS34C02B-2UDLI-TR |
![]() ISSI |
![]() EEPROM 1.7V 2Kb Industrial Temp |
![]() Data Sheet |
![]() Negotiable |
|
||||
(China (Mainland))










