Product Summary
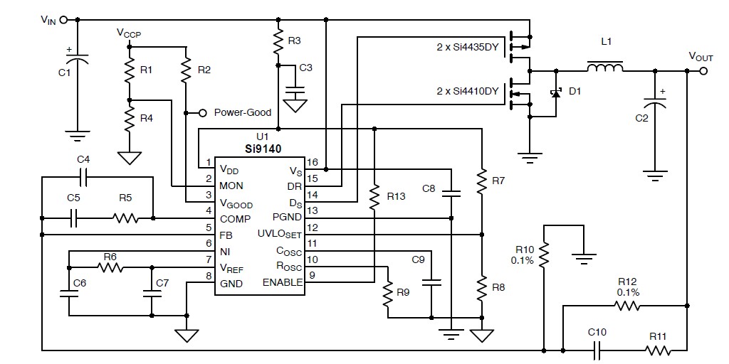
The SI9140CY-T1 is a high-performance, surface-mount switchmode controller made to power the new generation of low-voltage, high-performance microprocessors. The SI9140CY-T1 has an input voltage range of 3 to 6.5 V to simplify power supply designs in desktop PCs. Its high-frequency switching capability and wide bandwidth feedback loop provide tight, absolute static and transient load regulation. Circuits using the SI9140CY-T1 can be implemented with low-profile, inexpensive inductors, and will dramatically minimize power supply output and processor decoupling capacitance. The SI9140CY-T1 is designed to meet the stringent regulation requirements of new and future high-frequency microprocessors, while improving the overall efficiency in new green systems.
Parametrics
SI9140CY-T1 absolute maximum ratings: (1)VDD, VS: 8 V; (2)PGND: -0.3 V; (3)VDD to VS: -0.3 V; (4)Linear Inputs: -0.3 V to VDD +0.3 V; (5)Logic Inputs: -0.3 V to VDD +0.3 V; (6)Peak Output Drive Current: 350 mA; (7)Storage Temperature: -65 to 150℃; (8)Operating Junction Temperature: 150℃; (9)Power Dissipation (Package)16-Pin SOIC (Y Suffix)\: 900 mW, 16-Pin TSSOP (Q Suffix): 925 mW; (10)Operating Temperature C Suffix 0 to 70℃, D Suffix -40 to 85℃.
Features
SI9140CY-T1 features: (1)Runs on 3.3- or 5-V Supplies; (2)Adjustable, High Precision Output Voltage; (3)High Frequency Operation (>1 MHz); (4)High Efficiency Synchronous Switching; (5)Full Set of Protection Circuitry; (6)2000-V ESD Rating (Si9140CQ/DQ).
Diagrams

| Image | Part No | Mfg | Description | ![]() |
Pricing (USD) |
Quantity | ||||||||||
|---|---|---|---|---|---|---|---|---|---|---|---|---|---|---|---|---|
![]() |
![]() SI9140CY-T1 |
![]() Vishay/Siliconix |
![]() Voltage Mode PWM Controllers Switching Power Supply Controller |
![]() Data Sheet |
![]()
|
|
||||||||||
![]() |
![]() SI9140CY-T1-E3 |
![]() Vishay/Siliconix |
![]() Voltage Mode PWM Controllers Switching Power Supply Controller |
![]() Data Sheet |
![]()
|
|
||||||||||
(China (Mainland))









